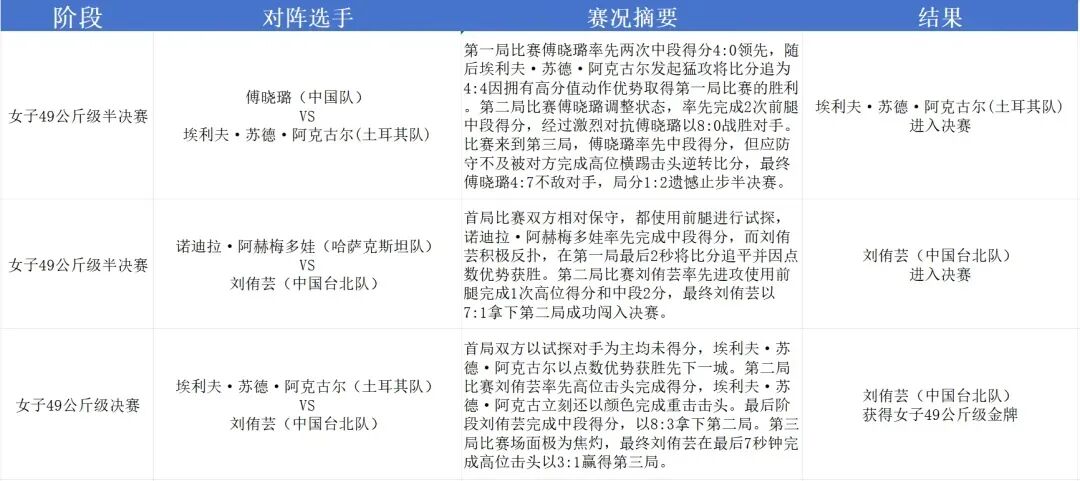
2025年世界跆拳道锦标赛10月24日在无锡太湖国际博览中心拉开战幕。在女子49公斤级决赛中,中国选手,我院2025级运动训练专业新生傅晓璐稳定发挥,首轮轻取日本选手后,一路晋级,最终斩获一枚铜牌。
继粤港澳全运会夺得浙江竞技项目首金后,这位2006年出生的小将再次展现出了国内该级别的顶尖实力,彰显出中国跆拳道新生代力量的潜力与风采!



2006年的“千禧后”少女
用精湛技法诠释体育精神,
这份荣誉是汗水的沉淀,
更是青春的勋章。
为傅晓璐喝彩,
愿全体学子以她为榜样,
敢拼敢闯,在人生赛场续写荣光!